All-In-One Web2Print V4.3 is Now Upgraded to Deliver Higher Productivity and Design Capabilities

All in one web2print v4.3

Brand new AIOW2P version is available: V4.3. This new version of AIOW2P is a quantum leap forward for users, offering the ultimate in user experience and convenience. This update contains a number of improvements and features, including enhanced performance, enhanced design capabilities, and a more seamless user experience.

We take pride in our efforts to remain at the forefront of the market by consistently improving and adapting our services. This is based on customer demands, industry insights, and modern trends.

Design capabilities have been enhanced in the following ways

Embellishments

embellishment

Users are now able to add emboss, deboss, and foil effects to their design elements in order to enhance the 3-dimensional effect of their product design. It is possible to apply the effects to both text and graphic elements, such as clip art. Moreover, users can view a live preview of the effect in order to make a more informed decision. Design templates are also available for businesses who wish to add more options for embellishments.

Curve and a circular shape (text placement)

Curve and a circular shape

A non-designer may find it difficult to create circular, edge-matching text through manual design. Therefore, users can choose curve or circular in the design studio to automate this effect. This will enable them to design products such as bottle caps, badges, coffee packs and others with ease. The automated process ensures that users can quickly and easily create visually appealing text that is perfectly curved and fits their design specifications.

Live review for text editor

Live review for text editor

A new feature has been added to the design studio that provides a live preview of the product’s text in real time.

Prior to this change, users had to input the text and view the preview to see their final product. If necessary, they could make changes if necessary. The live preview feature allows users to adjust the text in the preview area in real time and edit the text in the text area. This eliminates the need for users to make multiple changes to achieve the desired look and feel of their final product.

The Brand Kit

Preview with a background image

The “brand kit feature” was updated to simplify the process for designers of B2B brands. As a result, corporate users or designers can create different brand kits in their profiles and develop a repository of client brand elements like colors, logos, and fonts.

With this feature update, users have access to an expansive library of brand elements to use, making it easier and faster to create cohesive and professional-looking brand kits.

This feature can be accessed by following the path outlined below in your Design Studio:
Design Studio -> My Account -> My Brands section.

Preview with a background image

Brand Kit

Enhancements to the preview feature of the design studio enable users to get a real-time glimpse of how the final product will appear in production and delivery by viewing the finished product with the desired background.

Merchandise and printing products are both eligible for this feature. A PNG file of the desired background preview image can be uploaded by the admin in the product settings of any Printing or Merchandise product to enable this feature.

By enabling the Visualize tab in the preview panel in Design Studio, buyers will be able to preview the product with the configured background.

Layered product output file improvements

layered output

A complete picture of the finished product can now be viewed by the admin with all the visual representations of what the buyer ordered. This allows the admin to easily identify any discrepancies between what was ordered and the finished product, ensuring that the customer receives exactly what they requested.

Layered PDF output with Packaging Tool

Layered PDF output with Packaging Tool

Now, a separate layered PDF file is provided as part of the print-ready zip file for packaging products.

To further customize the production process, the components of the pdf file can be viewed and selected independently, such as the Cut Line, Fold Line, Glue Area, Background, Perf Line, and Printable Artwork. This way, users can easily customize the production process to suit their exact needs.

You can check out the Top 19 Packaging Models That are in High Demand for Online Custom Packaging Businesses

Package Preview - Zoom in and out to view fine artwork details

Package Preview

There is now a Zoom in/Out feature available in the Live 3D Preview for Packaging Products in the Design Studio.

By using this feature, users can preview finer details of artwork and text in greater detail. This makes it easier for users to ensure that their artwork and text are rendered with precision and accuracy, guaranteeing high-quality results.

Hey PSPs🖐 Offer personalized boxes and packaging with our web-to-pack solution !!

Select the Applicable Job Status Before Creating a New Job

job category creation

It is now possible to select applicable workflow steps to process a new order during the job creation process in the order module. Admin users may now turn on or off the steps/status while creating job for a new order depending upon ordered item and options selected by the buyer.

An administrator can, for example, turn off the lamination step before creating a job to process a business card order if the buyer does not select lamination while ordering.

Allow Template Creation for Reseller

Allow Template Creation for Reseller

With this version, resellers can create and edit their templates. This gives resellers the full ability to customize their templates to meet their business needs. This allows resellers to adjust the look and feel of their templates in order to better reflect their brand, which can help to increase customer loyalty and engagement. Additionally, the ability to edit templates gives resellers the flexibility to quickly adapt to changing customer needs. With this feature resellers can create content in accordance with their local audience composition.

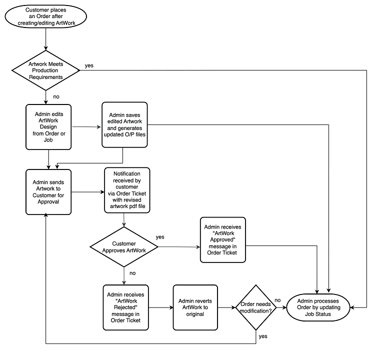
Edit Design in Order Item & Job

edit art

It is very common that once the buyer places an order with a personalized artwork design, the printer or his graphics team will need to review the artwork for production purposes. To make it production-ready, they may want to make the necessary corrections. Therefore, we have now added the ability for admins and production workflow users to further edit ordered artwork as needed. Additionally, they may obtain the approval of the buyer before printing.

Upon receiving the notification of the changes, the customer may approve or reject them. Once the customer responds, the order moves on to the next stage in the production process.

Wrapping Up

Using this better-than-ever version, users will be able to increase productivity, improve design accuracy, and enhance their level of enjoyment. After all, life is too short to be using outdated software – so why not upgrade to the latest version and get the most out of your experience? Request Demo now.

Learn more about Our Latest Release Today! Version 4.4, Version 4.2, Version 4.1, Version 4.0

Say Goodbye to Outdated Tech Hassles!

Let DesignNBuy upgrade your Magento print shop and streamline your operations. 
With DesignNBuy, you only need one subscription to supercharge your print shop.